The Characteristics of Neuronal Settings up in Cortical Networks Based on Excitatory and Repressive Equilibrium
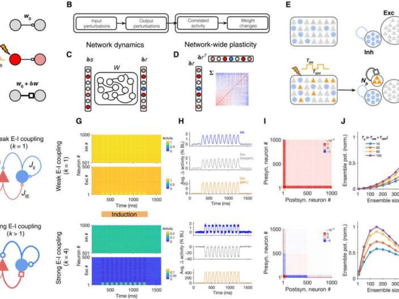
Subpopulations of neurons are repeatedly activated to direct learning and behavior, forming neuronal assemblies. Such assemblies can now be produced artificially thanks to technological advancements, though the best way to optimize the many factors is yet unknown. Sadra Sadeh and Claudia Clopath at the Imperial College London’s Bioengineering department in the U.K. investigated this issue […]

